Foto 2023 Primeros Partidos Politicos

Primeros Partidos Politicos


Pagina de inicio


primeros partidos politicos

Hemeroteca PL on X: "Cacos y Gazistas, los primeros partidos políticos chapines http://t.co/DujhwhGhSr http://t.co/lN8OT8mmFM" / X

primeros partidos politicos

Cómo surgieron los partidos políticos?

primeros partidos politicos

Partido político - Wikipedia, la enciclopedia libre

primeros partidos politicos

Origen y evolución de los partidos políticos | Arco Europeo

primeros partidos politicos

Los primeros partidos políticos puertorriqueños – Directorio Oficial de Puerto Rico

primeros partidos politicos

II CONGRESO ESCOLAR BICENTENARIO - ppt video online descargar

primeros partidos politicos

Akelarre: historia y ficción: Historia de los partidos políticos estadounidenses

primeros partidos politicos

Cuántos partidos políticos hay en México? Historia y cuáles son | MARCA México

primeros partidos politicos

Biblioteca - Ministerio de Cultura catalog › Details for: Los primeros partidos políticos

primeros partidos politicos

Partidos Políticos: qué son, historia, tipos y características

primeros partidos politicos

Historia de los partidos políticos (T1), Unitarios y federales - Canal Encuentro

primeros partidos politicos

Cuál fue el primer partido político del mundo? - Quora

primeros partidos politicos

Revolucion liberal y los primeros partidos politicos en España, 18 - MARICHAL, Carlos: 9788437602455 - IberLibro

primeros partidos politicos

Logotipos partidos políticos españoles: identidad visual ante el 23J — Brandemia

primeros partidos politicos

Los partidos políticos y su replanteamiento como actores políticos en la democracia mexicana del siglo XXI

primeros partidos politicos

Línea del Tiempo Partidos Políticos Mexicanos (Valeria

primeros partidos politicos

Por qué solo cuentan dos partidos políticos en EE.UU.?

primeros partidos politicos

Partidos políticos de Venezuela - Wikipedia, la enciclopedia libre

primeros partidos politicos

Los símbolos de los partidos políticos: entre logo e imagen de marca

primeros partidos politicos

PDF) Breve historia partidos políticos | Norberto Barreto-Velazquez - Academia.edu

primeros partidos politicos

Descubre todo sobre los PARTIDOS POLÍTICOS DE VENEZUELA

primeros partidos politicos

Revista partidos politicos by Betsy Bustos - Issuu

primeros partidos politicos

Breve historia de la pérdida de registro de los partidos políticos - El Juego de la Suprema Corte - Blog de la revista Nexos

primeros partidos politicos

Primero la Gente | Partido Político

primeros partidos politicos

Logotipos partidos políticos españoles: identidad visual ante el 23J — Brandemia

primeros partidos politicos

Partidos Políticos Argentinos - AMIA CULTURA

primeros partidos politicos

Partidos políticos en España en el siglo XIX

primeros partidos politicos

Etiqueta: Articulo - INTERCAMBIO

primeros partidos politicos

Perú Primero | Lima

primeros partidos politicos

La revolución liberal y los primeros partidos políticos en España: 1834-1844 : MARICHAL, CARLOS: Amazon.com.mx: Libros

primeros partidos politicos

Los primeros partidos políticos – HISTORIA DE ESPAÑA

primeros partidos politicos

Partidos políticos | Argentina.gob.ar

primeros partidos politicos

Peru Primero

primeros partidos politicos

Elecciones 2020: solo un partido político ha hecho pública su agenda legislativa | ELECCIONES-2020 | EL COMERCIO PERÚ

primeros partidos politicos

ABC de los partidos políticos de Guatemala vigentes en 2023

primeros partidos politicos

Los partidos políticos en méxico, origen y | PPT

primeros partidos politicos

Por qué solo hay dos grandes partidos políticos en EEUU?

primeros partidos politicos

Partidos Políticos: qué son, historia, tipos y características

primeros partidos politicos

Cuales son las tres diferencias de los primeros partidos políticos en Colombia - Brainly.lat

primeros partidos politicos

Transparencia Electoral premió a páginas web de entes electorales y partidos políticos de América Latina - Transparencia Electoral

primeros partidos politicos

Indicadores de pobreza

primeros partidos politicos

La historia se repite: 28 partidos políticos en el horizonte

primeros partidos politicos

Partido Primero La Gente

primeros partidos politicos

Partidos políticos en España en el siglo XIX

primeros partidos politicos

PARTIDOS POLÍTICOS DE CHILE: Definición, historia, principales y más

primeros partidos politicos

La revolución liberal y los primeros partidos p - Compra venta en todocoleccion

primeros partidos politicos

La asombrosa transformación de los partidos políticos - El Dipló

primeros partidos politicos

Partidos Politicos | PDF | Partidos políticos | Organizaciones relacionadas con el gobierno

primeros partidos politicos

Cuál fue el primer partido político en México y cómo se llama actualmente?

primeros partidos politicos

Los partidos politicos en mexico, origen y | PPT

primeros partidos politicos

El sistema de partidos políticos ya cuenta con 40 partidos y movimientos reconocidos

primeros partidos politicos

Creación del partido PNR1.- ¿por qué se crearon los partidos políticos?2.- ¿cuál fue el primero y cómo se - Brainly.lat

primeros partidos politicos

Partidos, movimientos y coaliciones 1891-1925 - Historia Política - Biblioteca del Congreso Nacional de Chile

primeros partidos politicos

Los partidos políticos | Serie sobre educación cívica - YouTube

primeros partidos politicos

Surgimiento de los Partidos Políticos en Argentina by Lara Rifran on Prezi Next

primeros partidos politicos

A Colombia vuelve el boom de los partidos políticos

primeros partidos politicos

Detalles de: La revolución liberal y los primeros partidos políticos en España : 1834-1844 / Carlos Marichal › Biblioteca UCA Koha

primeros partidos politicos

Calaméo - Los primeros partidos políticos

primeros partidos politicos

Existen solo dos partidos políticos en Estados Unidos? - El Orden Mundial - EOM

primeros partidos politicos

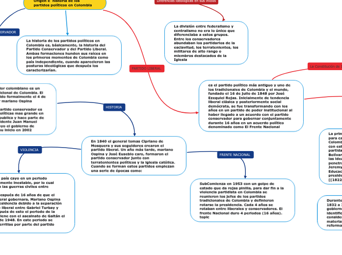
Origen e historia de los partidos polític...- Mind Map

primeros partidos politicos

Cuál fue el primer partido político en México y cómo se llama actualmente?

primeros partidos politicos

PDF) El sistema de partidos políticos en el Perú y la nueva ley

primeros partidos politicos

HISTORIA DE LOS PARTIDOS POLÍTICOS EN ESPAÑA – GABRIEL ROSSELLÓ, ESCRITOR

primeros partidos politicos

Partidos Politicos | PDF

primeros partidos politicos

Venezuela sin partidos políticos opositores │ Acceso a la Justicia

primeros partidos politicos

En Colombia ya existen 35 partidos políticos con personería jurídica - Infobae

primeros partidos politicos

Breve historia de la pérdida de registro de los partidos políticos - El Juego de la Suprema Corte - Blog de la revista Nexos

primeros partidos politicos

CLÍO: Breve historia de los partidos políticos en el Perú.

primeros partidos politicos

Desconfianza en partidos políticos crece en México | Agendamx

primeros partidos politicos

TEPJF on X: "La conformación de órganos internos de partidos políticos debe atender la #ParidadDeGénero. https://t.co/jpHb6hTW9q" / X

primeros partidos politicos

Estados Unidos, un país con dos partidos

primeros partidos politicos

Expresidente de la República Martín Vizcarra, presentó su nuevo partido político Perú Primero | Elecciones | JNE | nndc | | POLITICA | EL COMERCIO PERÚ

primeros partidos politicos

Partidos Políticos: qué son, historia, tipos y características

primeros partidos politicos

La oposición política en México

primeros partidos politicos

Partido político - Wikipedia, la enciclopedia libre

primeros partidos politicos

En 20 años nacieron 10 partidos políticos en Tlaxcala - El Sol de Tlaxcala | Noticias Locales, Policiacas, sobre México, Tlaxcala y el Mundo

primeros partidos politicos

Partidos, movimientos y coaliciones - Historia Política - Biblioteca del Congreso Nacional de Chile

primeros partidos politicos

Los partidos políticos deben ser los primeros respondientes frente a la garantía de la participación política de las mujeres" : Observatorio de Violencia contra las Mujeres en Política - MOE - Misión

primeros partidos politicos

Partidos políticos en España en el siglo XIX

primeros partidos politicos

Los partidos políticos ya no son lo que eran (I)

primeros partidos politicos

Perú Primero: partido de Martín Vizcarra a un paso de la inscripción en el JNE | Actualidad | La República

primeros partidos politicos

Partidos proponen impuestos, portación de armas y un tren aéreo | Los Tiempos

primeros partidos politicos

Veracruz tiene 4 nuevos partidos políticos

primeros partidos politicos

Aprueba comisión del IEM registro a 3 nuevos partidos políticos

primeros partidos politicos

Ejecutivo propone que la ciudadanía participe en elecciones internas de los partidos políticos - Noticias - Ministerio de Justicia y Derechos Humanos - Plataforma del Estado Peruano

primeros partidos politicos

Partidos Políticos | Camara de Representantes

primeros partidos politicos

Calaméo - Los primeros partidos políticos

primeros partidos politicos

La Nación - #Editorial. "El papel de los partidos... | Facebook

primeros partidos politicos

Partidos políticos mantienen membresía en los primeros meses del año – DPANAMA

primeros partidos politicos

Editorial UNED

primeros partidos politicos

Firman convenio de adhesión a sistema de Juicio en Línea, primeros partidos políticos – Tribunal Electoral de Tlaxcala

primeros partidos politicos

Los partidos políticos ya dejan sus primeros mensajes de campaña | Hoy.es

primeros partidos politicos

Panorama partidos politicos by opd rvatorio Político Dominicano - Issuu

primeros partidos politicos

Los Primeros Partidos Politicos | MercadoLibre.com.pe

primeros partidos politicos

HISTORIA DE LOS PARTIDOS POLÍTICOS EN ESPAÑA – GABRIEL ROSSELLÓ, ESCRITOR

primeros partidos politicos

Se crean en Somalia los primeros partidos políticos en 50 años - Monitor De Oriente

primeros partidos politicos

Partidos políticos | Argentina.gob.ar

primeros partidos politicos

Porqué se forman los partidos políticos | Resúmenes de Teoría Política | Docsity

primeros partidos politicos

COALICIONES: UNA GUÍA PARA LOS PARTIDOS POLÍTICOS

primeros partidos politicos

Partidos políticos durante los primeros 40 años-ejercicio online exercise for | Live Worksheets