Foto 2023 Estructura De Los Mercados Financieros

Estructura De Los Mercados Financieros


Pagina de inicio


estructura de los mercados financieros

Mercados Financieros

estructura de los mercados financieros

UVM MF- Finanzas 1: Estructura de los Mercados Financieros

estructura de los mercados financieros

Estructura de los Mercados

estructura de los mercados financieros

Estructura del sistema financiero. Economía de bachillerato.

estructura de los mercados financieros

Índice Sistema financiero Estructura sistema financiero Colombiano. - ppt video online descargar

estructura de los mercados financieros

Mercados financieros

estructura de los mercados financieros

Vista de La marginalidad del mercado bursátil colombiano en el contexto internacional | Semestre Económico

estructura de los mercados financieros

▷ MERCADOS FINANCIEROS 🥇 La Guía Definitiva

estructura de los mercados financieros

MAPA SINÓPTICO: ESTRUCTURA MERCADO FINANCIERO

estructura de los mercados financieros

INTRODUCCION A LOS MERCADOS FINANCIEROS by Moises Flores on Prezi

estructura de los mercados financieros

Mercado financiero mundial: estructura, funciones, participantes del mercado | LiteFinance

estructura de los mercados financieros

Mercado de capitales | PPT

estructura de los mercados financieros

Mercado Financiero | PDF | Mercado (economía) | Bancos

estructura de los mercados financieros

Mercados financieros

estructura de los mercados financieros

PPT - Índice PowerPoint Presentation, free download - ID:3498670

estructura de los mercados financieros

ESTRUCTURA DEL SISITEMA FINANCIERO ...- Mind Map

estructura de los mercados financieros

Introduccion Y Analisis Del Mercado | PPT

estructura de los mercados financieros

Mercado financiero mundial: estructura, funciones, participantes del mercado | LiteFinance

estructura de los mercados financieros

Mercado de capitales - Mind Map

estructura de los mercados financieros

Mercados Financieros CONCURSO MERCANTIL SOCIEDADES DE INVERSIÓN C.P. y Mtro. en A. Héctor Juan Marín Ruiz. - ppt descargar

estructura de los mercados financieros

El contexto de los mercados financieros (página 2)

estructura de los mercados financieros

Paso 1: Comprender como funcionan los mercados financieros, LionTrader - YouTube

estructura de los mercados financieros

Estructura y Organización del Mercado de Valores Español | BME Bolsas y Mercados Españoles

estructura de los mercados financieros

Estructura del sistema financiero. Economía de bachillerato.

estructura de los mercados financieros

Mercado de capital | PPT

estructura de los mercados financieros

Tipos de Mercados Financieros | PDF

estructura de los mercados financieros

3.Cursos Mercado De Capitales | Matba Rofex School

estructura de los mercados financieros

Infografia Mercado DE Capitales - ➢ MERCADO DE VALORES ESTRUCTURA DEL MERCADO DE CAPITALES - Studocu

estructura de los mercados financieros

Comisión para el Mercado Financiero presenta su nueva estructura de supervisión y regulación - CMF Chile - Prensa y Presentaciones

estructura de los mercados financieros

Tipos de mercados financieros

estructura de los mercados financieros

Estructura del mercado de valores, España y Europa | Rankia

estructura de los mercados financieros

La estructura que más se repite en los mercados financieros. - Especulación Corto Plazo

estructura de los mercados financieros

Sistema Financiero Colombiano y su estructura - YouTube

estructura de los mercados financieros

UAPA. ¿Cuál es la estructura del Sistema Financiero Mexicano?

estructura de los mercados financieros

MERCADO FINANCIERO EN BOLIVIA | Diapositivas de Finanzas | Docsity

estructura de los mercados financieros

Mercados financieros como Matchedbook revoluciona los mercados financieros - FasterCapital

estructura de los mercados financieros

Edgar Arenas on X: "La estructura de la infraestructura del mercado financiero mexicano. https://t.co/lXrEcdfUgj" / X

estructura de los mercados financieros

Mercados Financieros internacionales by naitsabeth hernandez on Prezi

estructura de los mercados financieros

Mercados Financieros - PDF Descargar libre

estructura de los mercados financieros

Clase digital 1. Las empresas y los mercados financieros - Licenciatura en Contador público

estructura de los mercados financieros

Los Mercados financieros (Powerpoint)

estructura de los mercados financieros

Mercado de capitales: qué es, qué comercializa y características

estructura de los mercados financieros

Mercado de dinero y capitales | PPT

estructura de los mercados financieros

Mercados Financieros” - ppt descargar

estructura de los mercados financieros

Modulo 1 control - MODULO 1 Lectura 1 Estructura de los mercados financieros En la economía, existen - Studocu

estructura de los mercados financieros

SISTEMA FINANCIERO EN COLOMBIA: ESTRUCTURA DEL SISTEMA FINANCIERO

estructura de los mercados financieros

FINANZAS ESTRUCTURADAS. I. Introducción. | by Fundamenta Structuring | Medium

estructura de los mercados financieros

PPT - Sistema Financiero Internacional PowerPoint Presentation, free download - ID:1416693

estructura de los mercados financieros

Estructura de los mercados financieros

estructura de los mercados financieros

Clasificación de los mercados financieros.M.A EDUARDO TRULÍN QUEZADA ADMINISTRACIÓN FINANCIERA | Estados financieros, Mercado de dinero, Administracion

estructura de los mercados financieros

Estructura de plazos swaps y estructura de plazos revelacion de la dinamica del mercado - FasterCapital

estructura de los mercados financieros

Estructura sistema financiero colombiano.... | Download Scientific Diagram

estructura de los mercados financieros

Participantes y segmentos en los mercados de divisas 2022

estructura de los mercados financieros

UNIDAD 1 - Estructura de Los Mercados Financieros | PDF | Bolsa | Bancos

estructura de los mercados financieros

La Estructura del Sistema Financiero Ecuatoriano - Finanzas Personales Ecuador

estructura de los mercados financieros

Mercado de dinero. - Mind Map

estructura de los mercados financieros

Estructura Y Evolución Del Sistema Financiero Colombiano Y Sus Principales Mercados por Javier Serrano - 9789587786507 - Libros Técnicos Universitarios

estructura de los mercados financieros

PPT - Índice PowerPoint Presentation, free download - ID:3498670

estructura de los mercados financieros

Entendiendo la Estructura del Mercado: Definición y Términos Clave

estructura de los mercados financieros

Diferencia entre mercado primario y secundario - Qué es, definición y concepto

estructura de los mercados financieros

BOLSA BOLIVIANA DE VALORES S.A. - El Mercado de Valores: sus funciones, sus segmentos y sus participantes

estructura de los mercados financieros

EL MERCADO DE VALORES Y LOS MERCADOS FINANCIEROS | EL MÁS LARGO VIAJE. BITÁCORA DE LUIS G. CHACÓN.

estructura de los mercados financieros

Estructura del Sistema... - Grupo Bolsa Mexicana de Valores | Facebook

estructura de los mercados financieros

SOLUTION: Estructura informaci n financiera y transparencia en el mercado de valores lima per - Studypool

estructura de los mercados financieros

ESTRUCTURA DEL MERCADO FINANCIERO INTERNACIONAL by Luisa Rojas on Prezi

estructura de los mercados financieros

Sistema Financiero

estructura de los mercados financieros

Estructura sistema financiero colombiano.... | Download Scientific Diagram

estructura de los mercados financieros

Mercados Financieros | Mind Map

estructura de los mercados financieros

Analisis de mercados financieros con certificacion Series55 - FasterCapital

estructura de los mercados financieros

Mercado financiero mundial: estructura, funciones, participantes del mercado | LiteFinance

estructura de los mercados financieros

EL MERCADO DE CAPITALES, SU ESTRUCTURA Y SUS CARACTERÍSTICAS

estructura de los mercados financieros

IX. Mercado de Capitales

estructura de los mercados financieros

ESTRUCTURA del MERCADO | Las 4 Fases del Precio - YouTube

estructura de los mercados financieros

Sistemas y mercados financieros (página 2)

estructura de los mercados financieros

Mercados Financieros | PPT

estructura de los mercados financieros

1. LAS ESTRUCTURAS DE MERCADO - ECONOSUBLIME

estructura de los mercados financieros

ESTRUCTURAS DE MERCADO | Economia y negocios, Competencia perfecta, Microeconomía

estructura de los mercados financieros

CÓMO SE PROTEGE AL CONSUMIDOR DE PRODUCTOS Y SERVICIOS FINANCIEROS - ppt descargar

estructura de los mercados financieros

Clase digital 1. Las empresas y los mercados financieros - Licenciatura en Contador público

estructura de los mercados financieros

Estructuras de Mercado en trading: ¡Entiende las tendencias!

estructura de los mercados financieros

Mercados de agentes computacionales. - CORE

estructura de los mercados financieros

Qué es el análisis técnico de los mercados financieros? | XTB

estructura de los mercados financieros

Unidad II

estructura de los mercados financieros

Mercados De Capitales | uDocz

estructura de los mercados financieros

EL SISTEMA FINANCIERO. | Docencia Continua

estructura de los mercados financieros

ESTRUCTURA DE CAPITAL ÓPTIMA EN PRESENCIA DE COSTOS DE DIFICULTADES FINANCIERAS

estructura de los mercados financieros

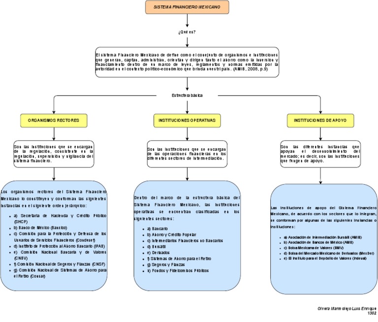
El sistema financiero mexicano: estructura y organismos rectores | PDF | Mercados financieros | Economias

estructura de los mercados financieros

Resumen primer parcial mercados | Mercados Financieros, Instituciones e Instrumentos I | Lic. en Economía (UADE) | | Filadd

estructura de los mercados financieros

El PoetaJorge Lucas Gaona - México operan diversas infraestructuras de mercados financieros dónde cada segmento de mercado específico lo detallaremos en el podcast y hablaremos una pequeña parte de lo que proporcionan

estructura de los mercados financieros

Calaméo - Infografia Final

estructura de los mercados financieros

Cuadro sinoptico (1) by Patricia Cortez - Issuu

estructura de los mercados financieros

Estructuras de Mercado en trading: ¡Entiende las tendencias!

estructura de los mercados financieros

▷ Descubre la Teoría de los Mercados Financieros: Claves para entender su funcionamiento ☆ Teoría Online

estructura de los mercados financieros

Mercados Financieros - Xmind - Mind Mapping App

estructura de los mercados financieros

Unknown Story Раскадровка по 198591fa

estructura de los mercados financieros

CNMV - Estructura organizativa

estructura de los mercados financieros

Concepto Del Icono Del Negro De La Estructura Del Mercado Financiero Símbolo Plano Del Vector De La Estructura Del Mercado Financ Ilustración del Vector - Ilustración de flecha, progreso: 117623849

estructura de los mercados financieros

PPT - “Mercados Financieros” PowerPoint Presentation, free download - ID:4801261

estructura de los mercados financieros

Estructura de los mercados Financieros.docx - Estructura de los mercados Financieros 1. ¿Cuál es la importancia de los mercados financieros? Su | Course Hero

estructura de los mercados financieros

▷Características generales del mercado financiero